体检是现在常规评估健康的方式,而心血管疾病又是我国居民最常见的慢性病,发病趋势逐年升高,受到人们的广泛关注。体检的原因可能是发现疾病早期症状、了解自己的身体状况、提高生活质量、为未来做好准备等。
● 发现疾病早期症状:许多疾病在早期并没有明显的症状,如果不进行体检就很难被发现。例如,高血压高脂血症、糖尿病、癌症等疾病都需要通过体检来进行早期筛查和诊断。
● 了解自己的身体状况:通过体检可以了解自己的身体状况,包括身高、体重、血压、血糖。血脂等指标。这些数据可以更好地了解自己的健康状况,及时调整生活方式和饮食习惯,预防疾病的发生。
● 提高生活质量:通过定期体检可以及早发现并治疗一些慢性病,如高血压、糖尿病等,从而避免病情加重对生活造成的影响。此外,体检还可以提供一些健康建议和指导,保持健康的生活方式和心态。
一、体检优惠活动时间
2025年9月25日至2025年12月30日,长期有效
(工作时间:星期一至星期天,均有人提供体检项目)
二、体检套餐选择
快速的生活节奏,日益上涨的消费水平,让“三高”这个词成为我们茶余饭后经常提到的健康话题。不仅中老年人面临这个问题,越来越多的年轻人也开始沾染上了这种“富贵病”。
为了更好地评估家人的健康状况,特克斯县人民医院体检中心特在9月--12月长期推出以下体检优惠套餐:
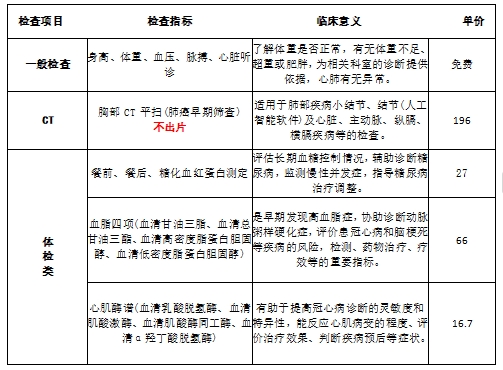
(一)体检活动套餐一
针对此人群特推出以下套餐:侧重心脑血管疾病、肿瘤、甲状腺疾病、糖尿病筛查


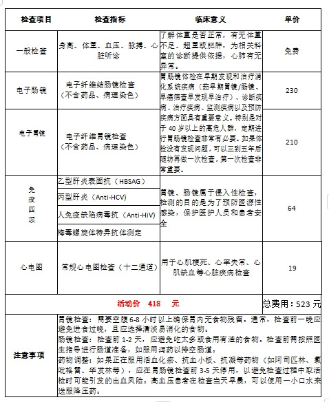
(二)体检活动套餐二
针对此人群特推出以下套餐:侧重早期胃癌、肠癌筛查

三、 体检应该注意什么
1. 穿着舒适、保暖。进行体检前要注意穿着宽松、保暖的服装。尤其对于老年人、身体较弱者,应该备好额外的衣物,以防着凉。选择平底鞋或易于穿脱的鞋子。
2. 饮食准备。体检前一天应避免高脂、高蛋白食物和饮酒。体检当天需空腹进行的部分检查项目(如血糖、血脂等)前一天晚上8点后应避免进食,晚上10点后避免饮水。
3. 充足休息。确保体检前一天晚上保证充足的睡眠和休息,避免过度劳累和情绪波动。
4. 药物使用。高血压、心脏病等慢性病患者可按常规服药;有感冒、发烧、腹泻等情况,容易造成肝功能、白细胞等血液指标出现异常,建议在停药后三天左右再进行身体检查。
四、哪些人要重视体检
1. 免疫力低下人群。如老人,冬季气温降低,人体免疫力下降, 因此他们更容易受到各种病原体的侵害。
2. 办公室人群。长期坐办公室的人可能会导致多种健康问题,如脂肪肝、肥胖、高脂血症等。冬季体检可以帮助办公室人群及时发现并纠正这些指标异常,避免健康问题加剧。
体检小贴士
1. 请携带身份证进行体检登记
2. 让我们“以爱之名”,为家人、亲戚、朋友送上一份健康体检,让他们在今后工作生活里,拥有健康体魄。
健康体检请到我院体检中心
体检地址:特克斯县人民医院体检中心(门诊楼二楼)
预约咨询热线:13779110298(手机号)
6620624(座机号)