当前位置:
首页
>
政务公开
>
政府信息公开
>
部门公开目录
>
特克斯县市场监督管理局
>
信息公开
索引号:
发文字号: 〔 〕 号
公文种类:
发文机关:
成文日期:
2026-03-03 17:03
主题分类:
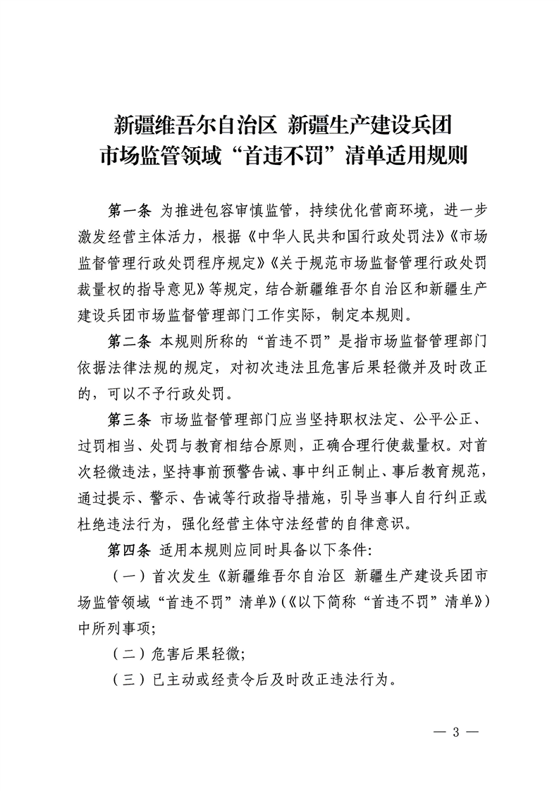
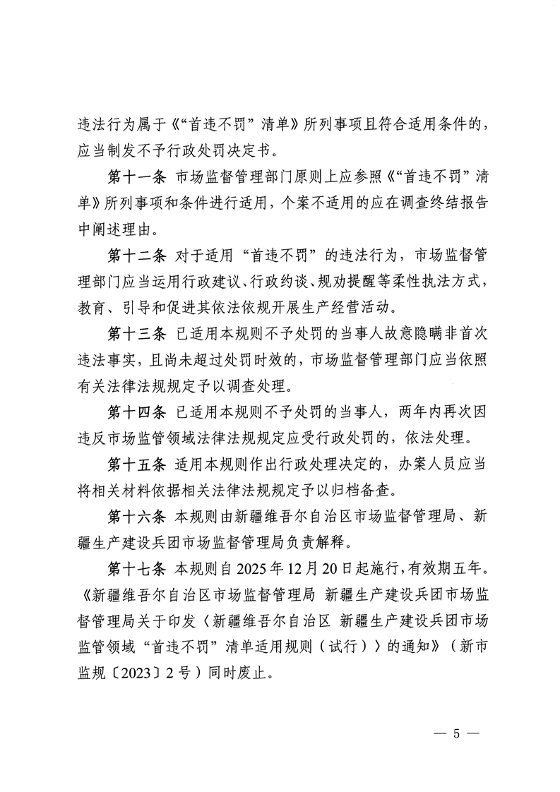
关于印发《新疆维吾尔自治区 新疆生产建设兵团市场监管领域“首违不罚”清单适用规则》的通知
来源:
日期: 2026-03-03 17:03
【字体:
大
中
小
】
【打印本文】
内容
扫描分享至微信
相关文章
关于印发《新疆维吾尔自治区 新疆生产建设兵团市场监督管理行政处...
关于印发《新疆维吾尔自治区 新疆生产建设兵团市场监管领域减免责...
关于印发《新疆维吾尔自治区 新疆生产建设兵团市场监管领域轻微违...
关于印发《新疆维吾尔自治区 新疆生产建设兵团市场监管领域行政处...
关于印发《新疆维吾尔自治区 新疆生产建设兵团市场监管领域“首违...